ZN414 Portable AM Receiver
Notes:
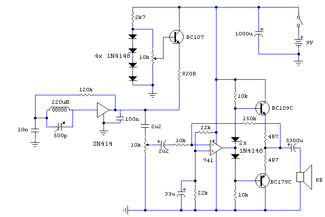
Designed around the popular ZN414 ic this receiver covers the AM band from 550 -
1600 KHz with the values shown. For Longwave the coil needs to be changed. Use
one from an old MW radio to save time. The ZN414 is a tuned radio frequency
designed and incorporates several RF stages and an AM detector. It is easily
overloaded and the operating voltage is critical to achieve good results.
The BC107 acts as a voltage follower, the four 1N4148 diodes providing a stable 2.4V supply. With the 10k pot , which acts as a selectivity control, and the b-e voltage drop of the BC107, the operating voltage for the ZN414 is variable from 0 to 1.8volts DC. If you live in an area that is permeated with strong radio signals, then the voltage will need to be decreased. I found optimum performance with a supply of around 1.2 volts.
The audio amplifier is built around an inverting 741 op-amp. Extra current boost is provided using the BC109 / BC179 complementary transistor pair. The voltage gain of the complete audio amplifier is around 15. The audio output of the complete receiver is really quite good and free from distortion. I may provide some sound samples later..
Title: ZN414 Portable AM Receiver
electronic circuit
Source: www.electronics-lab.com
Published on: 2005-02-03
Reads: 1910
Print version: ![]()
Other electronic circuits and schematics from RF circuit
-
Coilless FM transmitter
-
SW RF Pre-Amplifier
-
40 meter Direct Conversion Receiver
-
Video to RF Modulator
-
Linear FM 30Watt
-
AM FM Simultaneous Transmitter Using Digital IC
-
Linear FM 50Watt with BLY90
-
3W FM Transmitter
-
MK484 Portable Receiver
-
AM Receiver

