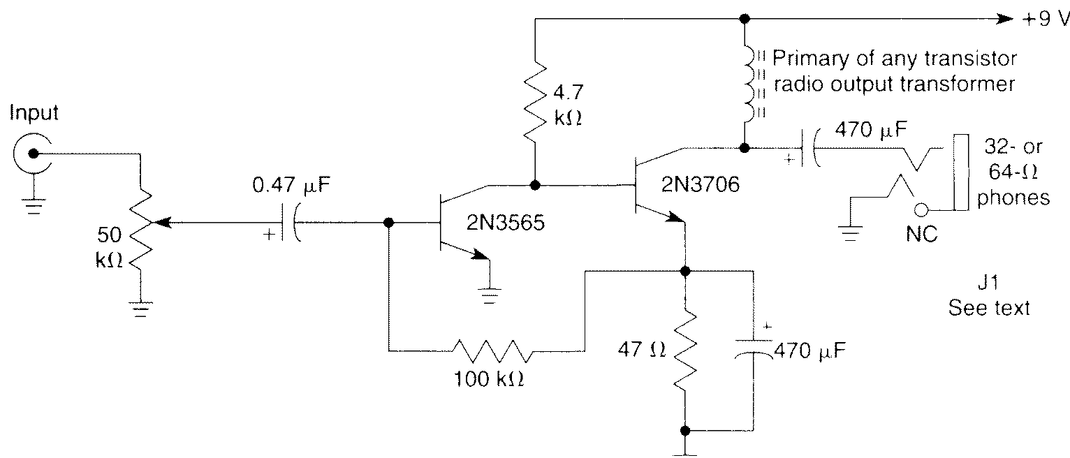
Two transistor audio amplifier circuit
2 transistor audio amplifier circuit
Title: Two transistor audio amplifier circuit
electronic circuit
Source: unknown
Published on: 2005-07-10
Reads: 5613
Print version: ![]()
Other electronic circuits and schematics from Audio
-
Bass-treble tone control circuit
-
Infrared Head Phones
-
1.5W Audio power amplifier (12V)
-
Digital Volume Control
-
Portable Microphone Preamplifier
-
Improved 3 Transistor Audio Amp (80 milliwatt)
-
Band 2 Preamplifier
-
Amplifier 2x30W with STK465
-
Speech Recorder
-
Audio Distribution Amplifier

