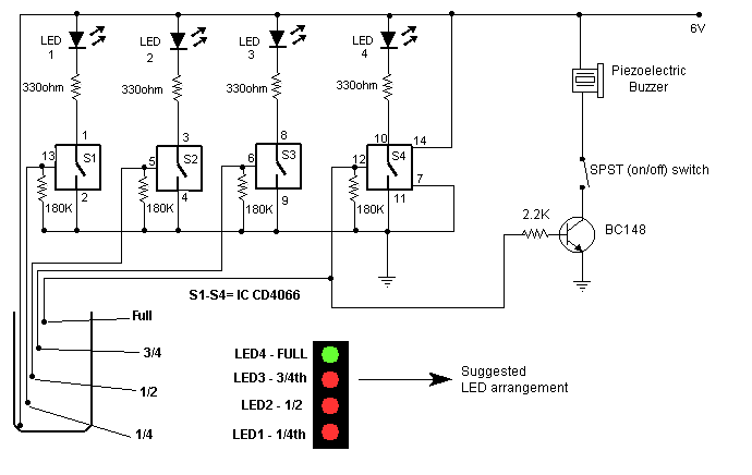
Water Level Indicator with alarm
This circuit not only indicates the amount of water present in the overhead
tank but also gives an alarm when the tank is full.
The circuit uses the widely available CD4066, bilateral switch CMOS IC to
indicate the water level through LEDs.
When the water is empty the wires in the tank are open circuited and the 180K
resistors pulls the switch low hence opening the switch and LEDs are OFF. As the
water starts filling up, first the wire in the tank connected to S1 and the +
supply are shorted by water. This closes the switch S1 and turns the LED1 ON. As
the water continues to fill the tank, the LEDs2 , 3 and 4 light up gradually.
The no. of levels of indication can be increased to 8 if 2 CD4066 ICs are used
in a similar fashion.
When the water is full, the base of the transistor BC148 is pulled high by
the water and this saturates the transistor, turning the buzzer ON. The SPST
switch has to be opened to turn the buzzer OFF.
Remember to turn the switch ON while pumping water otherwise the buzzer will not
sound!
Title: Water Level Indicator with alarm
electronic circuit
Source: www.electronic-circuits-diagrams.com
Published on: 2005-02-01
Reads: 2685
Print version: ![]()
Other electronic circuits and schematics from Security and other sensors and detectors
-
Electronics Telephone Talking Circuit
-
Rain Alarm
-
Infrared Alarm
-
Theft preventer alarm
-
Digital Remote Thermometer
-
IR Remote Control Extender Circuit
-
Door Alarm
-
Electronic detector of air flow
-
Infrared beam barrier/ proximity sensor
-
A simple electronic buzzer

