Keys Finder
![]() |
General: Imagine that is morning , you barely anticipate the bus for work and you can't find your keys. If you suffer from this situation frequently, this circuit is ideal for you. A fizzle is the only thing you have to do. The overall circuit is small enough to attach it to your keys.
|
Description:
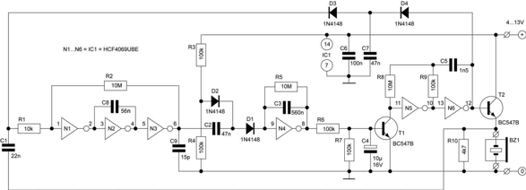
The ear and mouth of the circuit is a piezoelectric buzzer. Fizzling in a frequency of 3...4 KHz produced sound waves that piezoelectric buzzer converts them to an oscillation. This oscillation passes thought C1 and thought inverters N1...N3.The inverters along with R1 and R2, compose an amplifier with gain 400 ! .The C8 and C9 stabilize and reduce the signal's level.
Next the signal rectified from D2 and D3. The integral circuit Ν4, C3 and R5
ensures that the circuit will not triggered from common noises but only from
late f
Click on the image for the full version.
Next C5 discharges and everything is starting from beginning .The AC voltage
goes thought the buffer circuit of T2 to buzzer witch starts to
Parts
| R1 =10k |
| R2, R5, R8 =10M |
| R3, R4, R6, R7, R9 = 100k |
| R10 = 4k7 |
| C1 = 22n |
| C2, C7 = 47n |
| C3 = 560n |
| C4 = 10μ/16V Tantalum |
| C5 = 1n5 |
| C6 = 100n |
| C8 = 56n |
| C9 = 15p |
| D1...D4 = 1N4148 |
| T1, T2 = BC547B |
| IC1 = HCF4069UBE |
PCB

Title: Keys Finder
electronic circuit
Source: www.electronics-lab.com
Published on: 2005-02-10
Reads: 1845
Print version: ![]()
Other electronic circuits and schematics from Miscellaneous
-
Economy radar detector
-
Cellular Phone calling Detector
-
Economical Pump Controller
-
Time Delay Relay
-
Ultrasonic Pest Repeller
-
Pot plant water tester
-
SmartCard PC Emulator
-
Cuckoo sound Generator
-
7 Segment LED Counter
-
Digital Step-Km Counter


