Solid State Power Controller
About the Circuit
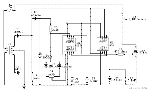
The ckt is built around two 555 timer ICs. U1 and U2. U1 is wired as a variable duty cycle oscillator with a constant time period of around 0.1 second. Duty cycle can be varied from 0 to 100 per cent by R4 potentiometer. The output of U1 (pin 3) is connected to the rest input (pin 4) of U2.
U2 is wired as a comparator with hystereis, i.e a Schmitt trigger. Diode D6 brings the potential at control voltage (pin 5) terminal at 0.7V. The threshold (pin 6) and trigger (pin 2) terminals connected together constitute the input. The output (pin 3) of the Schmitt trigger goes high when Vin equals or below 0.35V and goes low when it is equals or above 0.7V.
Transformer T1 with rectifying diodes D1 and D2 delivers unidirectional AC voltage across R1 with a peak voltage of 8.5V and 100Hz frequency. C1 is the filtering capacitor. D3 prevents the voltage across R1 from being filtered.
Since the input of the Schmitt trigger is connected across R1, its out put will be high when input voltage falls below 0.35V and remains so till it exceeds 0.7V. If pin 4 of U2 is left unconnected, the triac will be fired at the start of each half cycle of AC by a short pulse. Hence full power will be delivered to the load. But since output of U1 is connected to the rest input of U2, the Schmitt trigger delivers pulses to the gate of triac only when output of U1 is high. This explains how variable duty cycle zero crossover switching is accomplished. I have used a 5-amp triac, which is capable of switching loads up to 1000W. Using a triac with larger current rating can also control higher loads. Of course, size of the heat sink will have to be suitably increased.
Construction
You can build this circuit in a general purpose IC strip board. Potentiometer
R4 should be linear with a plastic shaft. It can be mounted on the front portion
of the enclosure, with a dial marked from 0 to 100 per cent power at, say 5 per
cent intervals. If a metallic enclosure is used, care must be taken to ensure
that the heat sink of triac does not touch it anywhere.
To avoid shock, do not touch any part of circuitry while in operation.
Components
U1 & U2 - NE555 timer
Q1 - 5A, 400 PIV triac (BT136)
D1-D3 - IN4001 rectifier diodes
D4-D6 - IN4148 switching diodes
R1 - 5.6K
R2 -2.2K
R3 -470 ohms
R4 - 100K linear potentiometer with plastic shaft
(all resistors ¼ watt, 5% tolerance)
C1 - 1000mfd, 12V
C2 - 1mfd, 12V
C3,C4 - 0.1mfd,50V ceramic
T1 - 220V primary 6V-0-6V secondary, 150ma
F1 - 5-amp fuse
(You will have to connect the AC line to T1 primary. I have not shown that)
Disclaimer
| Please take the greatest of care in handling AC mains supply while constructing this project. If you have no knowledge of mains wiring or unfamiliar with household mains supply, PLEASE DO NOT ATTEMPT CONSTRUCTION. I take no responsibility in any personal injury or loss of life or properties suffered by any person while undertaking the construction of this project or using the end product by following my instructions. |
Download this project in doc format
Title: Solid State Power Controller
electronic circuit
Source: www.electronics-lab.com
Published on: 2005-02-03
Reads: 1065
Print version: ![]()
Other electronic circuits and schematics from Motor, light and power control
-
Knightrider lights for model cars
-
1.5 Hour Lamp Fader (Sunset Lamp)
-
Interfacing 5 volt CMOS to 12 volt/ 25 Watt Loads
-
Stepper Motor Controller
-
LED or Lamp Pulser
-
220 Volts Flashing Lamps
-
DC Motor Reversing Circuit
-
Battery-powered Night Lamp
-
Two-wire Lamp Flasher
-
Dark-activated LED or Lamp Flasher

