Long range FM transmitter

The power output of most of these circuits are very low because no power
amplifier stages were incorporated.
The transmitter circuit described here has an extra RF power amplifier stage,
after the oscillator stage, to raise the power output to 200-250 milliwatts.
With a good matching 50-ohm ground plane antenna or multi-element Yagi antenna,
this transmitter can provide reasonably good signal strength up to a distance of
about 2 kilometres.
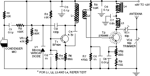
The circuit built around transistor T1 (BF494) is a basic low-power
variable-frequency VHF oscillator. A varicap diode circuit is included to change
the frequency of the transmitter and to provide frequency modulation by audio
signals. The output of the oscillator is about 50 milliwatts. Transistor T2
(2N3866) forms a VHF-class A power amplifier. It boosts the oscillator signals’
power four to five times. Thus, 200-250 milliwatts of power is generated at the
collector of transistor T2.
For better results, assemble the circuit on a good-quality glass epoxy board and
house the transmitter inside an aluminium case. Shield the oscillator stage
using an aluminium sheet.
Coil winding details are given below:
L1 - 4 turns of 20 SWG wire close wound over 8mm diameter plastic former.
L2 - 2 turns of 24 SWG wire near top end of L1.
(Note: No core (i.e. air core) is used for the above coils)
L3 - 7 turns of 24 SWG wire close wound with 4mm diameter air core.
L4 - 7 turns of 24 SWG wire-wound on a ferrite bead (as choke)
Potentiometer VR1 is used to vary the fundamental frequency whereas
potentiometer VR2 is used as power control. For hum-free operation, operate the
transmitter on a 12V rechargeable battery pack of 10 x 1.2-volt Ni-Cd cells.
Transistor T2 must be mounted on a heat sink. Do not switch on the transmitter
without a matching antenna. Adjust both trimmers (VC1 and VC2) for maximum
transmission power. Adjust potentiometer VR1 to set the fundamental frequency
near 100 MHz.
This transmitter should only be used for educational purposes. Regular
transmission using such a transmitter without a licence is illegal in India
Title: Long range FM transmitter
electronic circuit
Source: unknown
Published on: 2005-02-09
Reads: 2714
Print version: ![]()
Other electronic circuits and schematics from RF circuit
-
6 x 6 Loop Antenna
-
Linear FM 50Watt with BLY90
-
Video to RF Modulator
-
Simple FM Transmitter
-
FM voice transmitter for Band 2 VHF
-
Powerful AM transmitter
-
40 meter Direct Conversion Receiver
-
15W Fm-transmitter
-
FM Transmitter Bug
-
Field Strength Meter
